| Aardington Estate | aardington | Rumour | 70 | 90 | | Y | Light
Seekers
|
| The Dark Continent, Abend | abend | Lasher | 1 | 210 | | N | Gaardian (VI) |
| The Aylorian Academy | academy | Lasher | 1 | 201 | | Y | Emerald
Gaardian (VI)
Light |
| Battlefields of Adaldar | adaldar | Blackheart | 150 | 180 | 120 | Y | Anaristos
Emerald
Light |
| Afterglow | afterglow | Trepid | 200 | 201 | | Y | Huko |
| The Marshlands of Agroth | agroth | Pursia & Falkon | 105 | 125 | 60 | Y | Chaos
Emerald
Gaardian (VI)
Light |
| Kingdom of Ahner | ahner | Zendalonii | 20 | 50 | | Y | Emerald
Gaardian (VI)
Light |
| Alagh, the Blood Lands | alagh | Lasher | 1 | 210 | | N | |
| Wayward Alehouse | alehouse | Accora | 70 | 90 | | Y | Gaardian (VI)
Light |
| The Amazon Nation | amazon | Philondra | 120 | 201 | 100 | Y | Chaos
Emerald
Light |
| The Amusement Park | amusement | Valkur | 5 | 20 | | Y | Chaos
Emerald
Gaardian (VI)
Light |
| The Blighted Tundra of Andarin | andarin | Domain | 35 | 60 | | Y | Gaardian (VI) |
| Annwn | annwn | Broud & Guinness | 160 | 180 | 140 | Y | Seekers (PDF)
|
| Anthrox | anthrox | Maerchyng | 80 | 110 | 50 | N | Emerald
Gaardian (VI)
Light |
| Arboretum | Arboretum | Teleron | 110 | 130 | 80 | Y | Huko |
| The Gladiator's Arena | arena | Atreidess | 80 | 100 | | Y | Emerald
Light |
| Arisian Realm | arisian | Alhena | 150 | 170 | 130 | Y | Emerald
Gaardian (VI)
Light
Seekers |
| First Ascent | ascent | Flat & Doa | 5 | 15 | | Y | Gaardian (VI)
Light |
| The Astral Travels | astral | Trippitaka | 180 | 201 | 150 | Y | Emerald
Light |
| Atlantis | atlantis | Domain | 20 | 40 | | Y | Gaardian (VI)
Light |
| Eternal Autumn | autumn | Tir | 170 | 201 | | Y | Emerald
Light |
| Avian Kingdom | avian | Leaf | 170 | 190 | 140 | N | Emerald
Light |
| The Grand City of Aylor | aylor | Aardwolf | 1 | 201 | | N | Emerald
Gaardian (VI)
Light |
| A Bad Trip | badtrip | Lasher | 1 | 210 | | N | Seekers |
| Onyx Bazaar | bazaar | Aardwolf Community | 35 | 55 | | Y | Chaos
Emerald
Gaardian (VI)
Light |
| The Land of the Beer Goblins | beer | Artemis | 1 | 20 | | Y | Gaardian (VI)
Light
Masaki |
| The Path of the Believer | believer | Domain | 1 | 10 | | Y | Gaardian (VI)
Light |
| Aardwolf Birthday Area | birthday | Aardwolf | 1 | 220 | | N | Gaardian (VI) |
| Black Rose | blackrose | Sylvain | 175 | 201 | 140 | Y | Light
Masaki
|
| Wedded Bliss | bliss | Windjammer & Jaenelle | 80 | 100 | 50 | Y | Chaos
Gaardian (VI)
Light |
| Unearthly Bonds | bonds | Vladia | 140 | 170 | | Y | Emerald
Gaardian (VI)
Light |
| The Icy Caldera of Mauldoon | caldera | Valkur | 190 | 201 | 150 | Y | Emerald
Light
Seekers |
| The Call of Heroes | callhero | Rezit | 1 | 15 | | Y | Emerald
Gaardian (VI)
Light |
| Tournament Camps | camps | Timeghost | 1 | 10 | | Y | Chaos
Emerald
Gaardian (VI)
Light |
| Canyon Memorial Hospital | canyon | Aardwolf Community | 5 | 30 | | Y | Gaardian (VI)
Light |
| Gypsy Caravan | caravan | Justme & Rumour | 200 | 201 | | Y | Gaardian (VI) |
| House of Cards | cards | Akirian | 120 | 150 | 90 | Y | Emerald
Gaardian (VI) |
| Olde Worlde Carnivale | carnivale | Zendalonii | 5 | 35 | | Y | Chaos
Emerald
Light |
| The Cataclysm | cataclysm | Baktosh | 150 | 201 | 120 | Y | Chaos
Emerald
Light |
| The Old Cathedral | cathedral | Kormregort | 50 | 80 | 25 | Y | Emerald
Gaardian (VI)
Light |
| Sheila's Cat Sanctuary | cats | Dras | 25 | 35 | | Y | Gaardian (VI) |
| Challenge Area | challenge | Aardwolf | 1 | 201 | | N | |
| The Chasm and The Catacombs | chasm | Aardwolf Community | 10 | 20 | | N | Emerald
Gaardian (VI)
Light |
| The Chessboard | chessboard | Valkur | 5 | 20 | | N | Chaos
Emerald
Gaardian (VI) |
| Child's Play | childsplay | Vladia | 5 | 25 | | Y | Chaos
Emerald
Gaardian (VI)
Light |
| Aerial City of Cineko | cineko | Rhuli | 15 | 30 | | Y | Chaos
Gaardian (VI) |
| The Flying Citadel | citadel | Jakalair | 50 | 70 | 20 | Y | Amazon
Light
Seekers |
| Thandeld's Conflict | conflict | Rhuli | 20 | 50 | | Y | Gaardian (VI)
Light
Seekers |
| The Coral Kingdom | coral | Valkur | 30 | 50 | | Y | Emerald
Gaardian (VI)
Light |
| The Cougarian Queendom | cougarian | Whitdjinn | 140 | 160 | 100 | Y | Chaos
Emerald
Light
Seekers (PDF) |
| Kiksaadi Cove | cove | Bottomfeeder | 190 | 200 | 150 | Y | Seekers (PDF) |
| Cradlebrook | cradle | Tir | 30 | 50 | | Y | Emerald
Gaardian (VI)
Light |
| Crynn's Church | crynn | Sammael & Dreamfyre | 195 | 201 | 185 | Y | Emerald |
| Halls of the Damned | damned | Calabus | 95 | 115 | 70 | Y | Amazon
Light |
| The DarkLight | darklight | Randprin | 60 | 120 | 30 | Y | Gaardian (VI)
Light |
| The Darkside of the Fractured Lands | darkside | Cajun & Zafirah | 40 | 60 | | N | Gaardian (VI) |
| Desert Doom | ddoom | Windu & Marauder | 135 | 150 | 115 | Y | Chaos
Emerald
Gaardian (VI)
Light |
| The Deadlights | deadlights | Tai | 175 | 201 | 135 | N | Chaos
Light |
| Deathtrap Dungeon | deathtrap | Chade | 80 | 130 | 60 | Y | Emerald
Light
Seekers (PDF) |
| Realm of Deneria | deneria | Korridel | 60 | 85 | | Y | Emerald
Gaardian (VI)
Light |
| The Desert Prison | desert | Ragnar | 130 | 201 | 110 | Y | Emerald
Light |
| The Mountains of Desolation | desolation | Tai | 130 | 175 | 100 | Y | Chaos
Gaardian (VI)
Light |
| Dhal'Gora Outlands | dhalgora | Rumour | 10 | 50 | | Y | Gaardian (VI) |
| The Three Pillars of Diatz | diatz | Dirtworm | 60 | 80 | 25 | Y | Chaos
Gaardian (VI)
Light |
| Tumari's Diner | diner | Rhuli | 125 | 145 | 100 | Y | Seekers |
| Dortmund | dortmund | Calabus | 5 | 25 | | N | Gaardian (VI)
Light
Tanelorn |
| The Drageran Empire | drageran | Gamble | 130 | 150 | 100 | Y | Chaos
Light
Seekers |
| Dread Tower | dread | Mars & Sheol | 160 | 180 | 140 | N | Chaos
Masaki
Light |
| Diamond Soul Revelation | dsr | Philondra | 35 | 85 | 25 | N | Emerald
Gaardian (VI)
Light |
| The Dungeon of Doom | dundoom | Valkur | 201 | 201 | 180 | Y | Chaos
Gaardian (VI)
Light |
| Mount duNoir | dunoir | Zafirah | 175 | 201 | 160 | Y | Light
Vesse |
| Dusk Valley | duskvalley | Trepid | 100 | 120 | 100 | Y | Gaardian (VI) |
| The Eighteenth Dynasty | dynasty | Vladia | 120 | 140 | 90 | N | Chaos
Emerald
Gaardian (VI)
Light
Seekers |
| The Earth Lords | earthlords | Domain | 200 | 201 | 175 | Y | Seekers |
| Earth Plane 4 | earthplane | Crazybabe | 50 | 80 | 30 | N | Chaos
Gaardian (VI) |
| Elemental Chaos | elemental | Alixana | 90 | 150 | | Y | Chaos
Gaardian (VI)
Light |
| The Empire of Aiighialla | empire | Watfish | 140 | 180 | 100 | Y | Emerald
Light |
| Empyrean, Streets Of Downfall | empyrean | Paramore & Falkon | 170 | 200 | 140 | Y | Seekers |
| The Archipelago of Entropy | entropy | Gastro & Dras | 120 | 150 | 90 | N | Emerald
Gaardian (VI)
Light |
| Fantasy Fields | fantasy | Tsubaki | 5 | 30 | | N | Emerald
Gaardian (VI)
Light |
| Kimr's Farm | farm | Domain | 1 | 5 | | Y | Gaardian (VI) |
| All in a Fayke Day | fayke | Zendalonii | 10 | 30 | | Y | Emerald
Gaardian (VI)
Light |
| The Curse of the Midnight Fens | fens | Calabus | 200 | 201 | 160 | Y | Emerald
Light |
| The Killing Fields | fields | Madrox | 60 | 80 | 40 | Y | Chaos
Light |
| Realm of the Firebird | firebird | Lumina & Timeghost | 80 | 110 | 50 | Y | Gaardian (VI) |
| Realm of the Sacred Flame | firenation | Domain | 200 | 201 | 180 | Y | Chaos
Gaardian (VI)
Light |
| The Fire Swamp | fireswamp | Tsubaki | 5 | 15 | | Y | Emerald
Gaardian (VI)
Light |
| The Goblin Fortress | fortress | Calabus | 60 | 80 | 30 | Y | Emerald
Gaardian (VI)
Light |
| Crossroads of Fortune | fortune | Robbo & Guinness | 201 | 201 | 201 | Y | Touchstone |
| The Fractured Lands | fractured | Valkur & Zafirah | 20 | 40 | | Y | Chaos
Gaardian (VI) |
| Faerie Tales | ft1 | Citron | 100 | 120 | 90 | Y | Chaos
Gaardian (VI)
Light |
| Faerie Tales II | ftii | Citron | 120 | 150 | 100 | Y | Chaos
Gaardian (VI)
Light |
| Gallows Hill | gallows | Drew | 1 | 20 | | Y | Emerald
Gaardian (VI)
Light |
| The Gathering Horde | gathering | Paramore & Sagen | 140 | 170 | 110 | Y | Light |
| The Gauntlet | gauntlet | Valkur | 5 | 30 | | Y | Gaardian (VI)
Light
Seekers |
| Gelidus | gelidus | Lasher | 1 | 210 | | N | |
| A Genie's Last Wish | geniewish | Wire, Nikkei & Trollemite | 200 | 201 | | Y | |
| Gilda And The Dragon | gilda | Citron | 120 | 140 | 80 | Y | Chaos
Gaardian (VI)
Light |
| The Glamdursil | glamdursil | Ragnar & Lumina | 170 | 201 | 140 | Y | Light |
| Brightsea and Glimmerdim | glimmerdim | Lumina | 5 | 35 | | Y | Chaos
Gaardian (VI) |
| Cloud City of Gnomalin | gnomalin | Aardwolf Community | 5 | 35 | | Y | Emerald
Gaardian (VI)
Light |
| Gold Rush | goldrush | Aelfwyne | 30 | 70 | | Y | Emerald
Gaardian (VI)
Light |
| The Graveyard | graveyard | Valkur | 5 | 15 | | Y | Chaos
Emerald
Gaardian (VI)
Light |
| Ancient Greece | greece | Bellerophon | 20 | 50 | | Y | Emerald
Gaardian (VI)
Light |
| The Trouble with Gwillimberry | gwillim | Lumina | 190 | 201 | 185 | Y | Seekers |
| Entrance to Hades | hades | Drakus | 190 | 201 | 160 | Y | Light |
| Hatchling Aerie | hatchling | Aardwolf Community | 5 | 45 | | Y | Gaardian (VI)
Light |
| The Realm of the Hawklords | hawklord | Domain | 80 | 100 | | Y | Gaardian (VI) |
| Hedgehogs' Paradise | hedge | Rumour | 60 | 80 | | Y | Gaardian (VI) |
| Helegear Sea | helegear | Wilderness | 160 | 180 | 130 | Y | Rathik
Seekers
Seekers 2 |
| Descent to Hell | hell | Strahd | 35 | 55 | | N | Chaos
Emerald
Gaardian (VI)
Light |
| Swordbreaker's Hoard | hoard | Aardwolf Community | 5 | 50 | | Y | Gaardian (VI)
Light |
| A Magical Hodgepodge | hodgepodge | Nalani & Ronnie | 5 | 35 | | Y | Emerald
Gaardian (VI)
Light |
| The Broken Halls of Horath | horath | Sonrokito & Lumina | 120 | 150 | 90 | Y | Light |
| Nebulous Horizon | horizon | Yowza | 200 | 201 | 185 | Y | Light
Seekers |
| Icefall | icefall | Yowza | 200 | 201 | | Y | |
| The Tournament of Illoria | illoria | Rayna | 70 | 90 | 40 | Y | Emerald
Gaardian (VI)
Light |
| Imagi's Nation | imagi | Rhuli | 140 | 160 | | Y | Gaardian (VI) |
| Imperial Nation | imperial | Orcwarrior | 65 | 201 | 120 | Y | Emerald
Gaardian (VI) |
| Realm of Infamy | infamy | Lumina & Rok | 201 | 201 | 190 | Y | Light
Seekers |
| Journey to the Inferno | inferno | Quadrapus | 200 | 201 | 200 | Y | Yowza |
| The Infestation | infest | Rundvelt | 5 | 35 | | Y | Chaos
Emerald
Gaardian (VI)
Light |
| Insanitaria | insan | Oladon | 95 | 115 | 150 | Y | Emerald
Gaardian (VI)
Light |
| Jenny's Tavern | jenny | Rhuli & Kali | 50 | 100 | 24 | Y | Chaos
Gaardian (VI)
Seekers |
| Jotunheim | jotun | Domain | 1 | 40 | | Y | Gaardian (VI)
Light |
| The Keep of Kearvek | kearvek | Galos & Lupercus | 175 | 201 | 140 | Y | Gaardian (VI)
Light |
| Kerofk | kerofk | C.A.W. | 5 | 100 | | N | Gaardian (VI)
Light |
| Ketu Uplands | ketu | Tir | 200 | 201 | | Y | Emerald
Gaardian (VI)
Light |
| Kingsholm | kingsholm | Domain | 1 | 50 | | Y | Gaardian (VI)
Light |
| The Great City of Knossos | knossos | Furdael | 60 | 80 | 30 | Y | Chaos
Light
Seekers (PDF) |
| Keep of the Kobaloi | kobaloi | Lumina | 10 | 80 | | Y | Gaardian (VI) |
| Kul Tiras | kultiras | Valkur | 15 | 30 | 10 | N | Emerald
Gaardian (VI)
Light |
| Chaprenula's Laboratory | lab | Aardwolf Community | 5 | 15 | | Y | Emerald
Gaardian (VI)
Light |
| The Labyrinth | labyrinth | Vladia | 30 | 60 | 15 | Y | Emerald
Gaardian (VI)
Light |
| Black Lagoon | lagoon | Dirtworm | 155 | 195 | 120 | Y | Emerald
Light |
| The Land of Oz | landofoz | Straw | 40 | 70 | 20 | Y | Emerald
Gaardian (VI)
Light |
| Tai'rha Laym | laym | Lantenon | 70 | 110 | 40 | N | Chaos
Emerald
Light
Seekers |
| Land of Legend | legend | Morrigu | 1 | 20 | | Y | Emerald
Gaardian (VI)
Light |
| Storm Ships Of Lem-Dagor | lemdagor | Lumina & Maerchyng | 50 | 100 | 30 | Y | Seekers |
| The Forest of Li'Dnesh | lidnesh | Jehanine & Maarek | 1 | 10 | | Y | Emerald
Gaardian (VI)
Light |
| Living Mines of Dak'Tai | livingmine | Paramore | 110 | 140 | 90 | Y | Gaardian (VI) |
| Into the Long Night | longnight | Jubilee | 100 | 200 | 60 | N | Chaos
Gaardian (VI)
Light |
| Island of Lost Time | losttime | Terrill & Citron | 80 | 110 | 50 | Y | Emerald
Gaardian (VI)
Light |
| Lowlands Paradise '96 | lowlands | Klauwaard | 1 | 5 | | N | Chaos
Emerald
Gaardian (VI)
Light |
| The Lower Planes | lplanes | Valkur | 70 | 100 | 50 | N | Light |
| Maelstrom | maelstrom | Aardwolf Community | 20 | 45 | | Y | Chaos
Gaardian (VI)
Light |
| Death's Manor | manor | Citron & Terril | 20 | 40 | | N | Emerald
Gaardian (VI)
Light |
| Masquerade Island | masq | Ikyu & Halo | 100 | 130 | 80 | Y | Anaristos
Emerald
Light |
| Artificer's Mayhem | mayhem | Korridel | 180 | 201 | 140 | Y | Chaos
Emerald
Light |
| Art of Melody | melody | Xcalibre & Kingsley | 1 | 15 | | Y | Chaos
Emerald
Gaardian (VI)
Light |
| The Continent of Mesolar | mesolar | Lasher | 1 | 210 | | N | |
| The Shadows of Minos | minos | Aardwolf Community | 5 | 35 | | Y | Emerald
Gaardian (VI)
Light |
| The Covenant of Mistridge | mistridge | Kate | 160 | 201 | 120 | Y | Chaos
Light |
| The Monastery | monastery | Trenos | 90 | 120 | 50 | Y | Emerald
Gaardian (VI)
Light |
| Mudwog's Swamp | mudwog | Lumina | 30 | 40 | | Y | Gaardian (VI) |
| Immortal Homes | N/A | Lasher | 0 | 0 | | N | Seekers |
| Nanjiki Ruins | nanjiki | Kahr | 140 | 160 | 110 | Y | Chaos
Light
Seekers (PDF) |
| Necromancers' Guild | necro | Timeghost & Gimlei | 15 | 30 | | Y | Emerald
Gaardian (VI)
Light |
| Nenukon and the Far Country | nenukon | SonRokito & Lumina | 70 | 100 | 50 | Y | Light |
| New Thalos | newthalos | Anonymous | 10 | 35 | | N | Chaos
Gaardian (VI)
Light |
| The Nine Hells | ninehells | Valkur | 180 | 201 | 170 | N | Chaos
Light |
| Northstar | northstar | Ragnar | 70 | 140 | 50 | Y | Emerald
Gaardian (VI)
Light |
| Nottingham | nottingham | Zendalonii | 190 | 201 | 180 | Y | Emerald
Light |
| Plains of Nulan'Boar | nulan | Falkon & Pursia | 60 | 80 | | Y | Gaardian (VI)
Light |
| Ascension Bluff Nursing Home | nursing | Guinness | 100 | 120 | | Y | Gaardian (VI)
Seekers (PDF) |
| The Nyne Woods | nynewoods | Madrox & Rapscallia | 200 | 201 | 175 | Y | Seekers |
| Andolor's Ocean Adventure Park | oceanpark | Guinness | 200 | 201 | | Y | Chaos |
| The Witches of Omen Tor | omentor | Lumina & Darlatan | 160 | 201 | 130 | Y | Gaardian (VI) |
| Oradrin's Chosen | oradrin | Vilgan | 200 | 201 | 201 | Y | Light |
| Tribal Origins | origins | Rhuli | 165 | 190 | 150 | Y | Seekers (PDF) |
| Hotel Orlando | orlando | Pentane & Chipper | 1 | 20 | | Y | Chaos
Emerald
Gaardian (VI)
Light |
| Paradise Lost | paradise | Vladia | 50 | 70 | 20 | Y | Chaos
Emerald
Light
Seekers |
| The Partroxis | partroxis | Lumina | 180 | 201 | 150 | Y | Erko
Emerald
Light |
| Tairayden Peninsula | peninsula | Rhuli | 110 | 130 | 80 | Y | Gaardian (VI) |
| Giant's Pet Store | petstore | Ardhiel & Tymme | 5 | 20 | | Y | Chaos
Emerald
Gaardian (VI)
Light |
| Pompeii | pompeii | Schizo & Cera | 90 | 110 | | Y | Emerald
Gaardian (VI)
Light |
| Foolish Promises | promises | Citron | 130 | 140 | 115 | N | Emerald
Light |
| Prosper's Island | prosper | Lumina & Maerchyng | 100 | 125 | 70 | Y | Chaos
Seekers |
| Qong | qong | Gastro & Ninja | 200 | 201 | | Y | Alhena
Light |
| Gnoll's Quarry | quarry | Stutz & Xadyen | 105 | 125 | | Y | Light
Seekers |
| Radiance Woods | radiance | Shaelynne | 201 | 201 | | Y | Gaardian |
| Raganatittu | raga | Xoe | 40 | 60 | | Y | Emerald
Gaardian (VI)
Light |
| The Blood Opal of Rauko'ra | raukora | Lumina | 125 | 201 | 115 | Y | Light |
| Rebellion of the Nix | rebellion | Lumina (original by Jernau) | 150 | 190 | 120 | Y | Light |
| The Reman Conspiracy | remcon | Zaister | 130 | 170 | 95 | N | Chaos
Light |
| The Imperial City of Reme | reme | Rekhart | 30 | 100 | 15 | Y | Chaos
Gaardian (VI)
Light |
| Rosewood Castle | rosewood | Raymn | 60 | 150 | 25 | Y | Gaardian (VI)
Light |
| The Ruins of Diamond Reach | ruins | Vanguard | 60 | 120 | 35 | Y | Chaos
Seekers |
| Sagewood Grove | sagewood | Tsubaki | 150 | 180 | 130 | Y | Seekers (PDF) |
| The Abyssal Caverns of Sahuagin | sahuagin | Daithi & Caoilin | 140 | 160 | 100 | Y | Light
Seekers |
| The Great Salt Flats | salt | Claire | 40 | 50 | 15 | Y | Emerald
Gaardian (VI)
Light |
| Sanctity of Eternal Damnation | sanctity | Taath & Bremen | 100 | 201 | 75 | N | Chaos
Light |
| The Blood Sanctum | sanctum | Sammael | 180 | 201 | 180 | Y | Seekers |
| Sho'aram, Castle in the Sand | sandcastle | Aardwolf Community | 10 | 30 | | Y | Gaardian (VI)
Light |
| The Sanguine Tavern | sanguine | Raistlin & Laren | 120 | 140 | 70 | Y | Seekers |
| The Scarred Lands | scarred | Jardin | 90 | 110 | 60 | Y | Chaos
Light
Seekers |
| Sea King's Dominion | seaking | Citron | 201 | 201 | 201 | N | Emerald
Light |
| Adventures in Sendhia | sendhian | Lumina | 5 | 50 | | N | Gaardian (VI) |
| Sen'narre Lake | sennarre | Tsubaki | 1 | 20 | | Y | Emerald
Gaardian (VI)
Light |
| The Temple of Shouggoth | shouggoth | Kali | 10 | 50 | | Y | Emerald
Gaardian (VI)
Light |
| Kobold Siege Camp | siege | Stutz & Xadyen | 80 | 100 | | Y | Seekers |
| Siren's Oasis Resort | sirens | Nikkei & Nasdaq | 5 | 15 | | Y | Emerald
Gaardian (VI)
Light |
| The Slaughter House | slaughter | FireW | 120 | 145 | 95 | Y | Gaardian (VI)
Light |
| Snuckles Village | snuckles | Halo & Ikyu | 80 | 100 | 65 | Y | Emerald
Gaardian (VI)
Light |
| The School of Horror | soh | Blueknight | 120 | 175 | 110 | N | Chaos
Light
Seekers |
| The School of Horror | sohtwo | Blueknight | 125 | 201 | 110 | N | Light
Anaristos |
| The Town of Solan | solan | Zafirah | 5 | 35 | | Y | Gaardian (VI)
Light |
| The Palace of Song | songpalace | Dreamfyre | 60 | 80 | | Y | Gaardian (VI) |
| The Southern Ocean | southern | Lasher | 1 | 210 | | N | |
| Guardian's Spyre of Knowledge | spyreknow | Plaideleon & Kirek | 10 | 30 | | Y | Gaardian (VI) |
| The Fabled City of Stone | stone | Jeet & Trippitaka | 70 | 130 | 40 | Y | Emerald
Light
Seekers (PDF) |
| Storm Mountain | storm | Moonbender | 10 | 35 | | N | Chaos
Gaardian (VI)
Light |
| The Ruins of Stormhaven | stormhaven | Domain | 150 | 201 | 130 | Y | Gaardian (VI) |
| Dark Elf Stronghold | stronghold | Cirion & Mendy | 90 | 125 | 40 | Y | Chaos
Gaardian (VI) |
| The Stuff of Shadows | stuff | Daimbert | 110 | 130 | | Y | Emerald
Light |
| Takeda's Warcamp | takeda | Anne | 140 | 201 | 115 | Y | Emerald
Light |
| The Empire of Talsa | talsa | Ragnar | 70 | 130 | 40 | Y | Chaos
Gaardian (VI)
Light |
| Tanra'vea | tanra | Rumour | 180 | 201 | 170 | Y | Gaardian (VI) |
| The Temple of Shal'indrael | temple | Dominian | 180 | 201 | 160 | Y | Emerald
Light |
| The Cracks of Terra | terra | Redryn | 200 | 201 | | Y | |
| Fort Terramire | terramire | Vladia | 10 | 35 | | Y | Chaos
Emerald
Gaardian (VI)
Light |
| Den of Thieves | thieves | Madrox | 5 | 20 | | Y | Chaos
Gaardian (VI)
Light |
| Intrigues of Times Past | times | Akirian & Lumina | 175 | 201 | 150 | Y | Gaardian (VI) |
| Tir na nOg | tirna | Blunt & Ciaran | 130 | 150 | 100 | N | Emerald
Light |
| The Titans' Keep | titan | Redryn & Koala | 201 | 201 | 200 | Y | |
| The Tree of Life | tol | Faylen | 170 | 201 | 150 | N | Emerald |
| Relinquished Tombs | tombs | Rhuli & Leonassan | 70 | 100 | 50 | Y | Seekers |
| Umari's Castle | umari | Rayna | 190 | 201 | 175 | Y | Gaardian (VI)
Light |
| The Uncharted Oceans | uncharted | Lasher | 1 | 210 | | N | |
| The UnderDark | underdark | Silence | 15 | 50 | | N | Chaos
Emerald
Gaardian (VI)
Light |
| The Upper Planes | uplanes | Valkur | 60 | 100 | 50 | N | Light |
| The Uprising | uprising | Korridel & Guin | 120 | 160 | 110 | Y | Seekers |
| Sundered Vale | vale | Aardwolf Community | 5 | 20 | | Y | Gaardian (VI)
Light |
| Verdure Estate | verdure | Tsubaki | 120 | 140 | 80 | Y | Emerald
Light |
| Jungles of Verume | verume | Leaf | 10 | 40 | | Y | Chaos
Emerald
Gaardian (VI)
Light |
| Vidblain, the Ever Dark | vidblain | Lasher | 1 | 210 | | N | Emerald
Gaardian (VI) |
| A Peaceful Giant Village | village | Saibot | 130 | 160 | 100 | Y | Emerald
Gaardian (VI)
Light |
| Castle Vlad-Shamir | vlad | Valkur | 50 | 80 | | N | Chaos
Emerald
Gaardian (VI)
Light |
| The Silver Volcano | volcano | Gack | 30 | 100 | | Y | Chaos
Gaardian (VI)
Light |
| Weather Observatory | weather | Zafirah | 20 | 40 | | Y | Chaos
Gaardian (VI)
Light |
| The Were Wood | werewood | Valkur | 200 | 201 | 180 | Y | Chaos
Light |
| Wildwood | wildwood | Khelda | 10 | 40 | | Y | Gaardian (VI) |
| Winterlands | winter | Zafirah & Maarek | 150 | 170 | 110 | Y | Emerald
Gaardian (VI) |
| War of the Wizards | wizards | Calabus | 5 | 35 | | Y | Chaos
Emerald
Gaardian (VI)
Light |
| Seven Wonders | wonders | Zendalonii | 100 | 120 | 70 | Y | Chaos
Emerald
Light |
| The Wobbly Woes of Woobleville | wooble | Derar & Lorelei | 40 | 60 | | Y | Emerald
Gaardian (VI)
Light |
| The Wood Elves of Nalondir | woodelves | Rundvelt | 5 | 30 | | Y | Emerald
Gaardian (VI)
Light |
| Warrior's Training Camp | wtc | Drakus, Dras & Lyarra | 10 | 20 | | Y | Gaardian (VI)
Light |
| The Council of the Wyrm | wyrm | Vilgan & Leaf | 190 | 201 | 175 | Y | Emerald
Emerald 2
Light |
| Christmas Vacation | xmas | BlueKnight | 110 | 150 | 100 | Y | Emerald
Gaardian (VI)
Light |
| Xyl's Mosaic | xylmos | Gastro & Cariss | 100 | 120 | 80 | Y | Anaristos
Cabal
Light
Seekers (PDF) |
| The Misty Shores of Yarr | yarr | Jardin | 115 | 135 | 80 | Y | Emerald
Gaardian (VI)
Light |
| Yggdrasil: The World Tree | ygg | Vokial & Ishkur | 180 | 201 | 150 | Y | Chaos
Light |
| The Yurgach Domain | yurgach | Rhuli & Kali | 50 | 100 | 24 | Y | Chaos
Seekers |
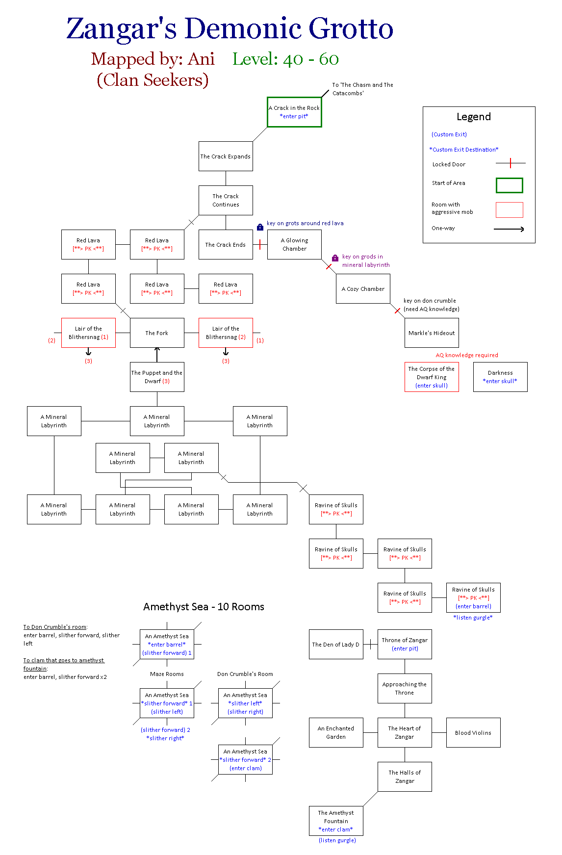
| Zangar's Demonic Grotto | zangar | Gastro | 40 | 60 | 30 | N | Emerald
Light
Seekers |
| Realm of the Zodiac | zodiac | Aardwolf Community | 20 | 30 | | N | Gaardian (VI)
Light |
| Aardwolf Zoological Park | zoo | Xoe | 5 | 35 | | Y | Emerald
Gaardian (VI)
Light |
| The Dark Temple of Zyian | zyian | Rundvelt | 130 | 150 | 100 | N | Emerald
Light |